尊敬的納稅人、繳費人,疫情防控期所有窗口暫停線下辦理業務,要辦稅、怎么辦?別著急,安全第一,疫情來了請您這樣辦稅!
提醒一:征期延長了
2020年2月份征期已經延長至2020年2月24日。重慶市發票寄遞業務也將于2020年2月3日起集中受理配送。我們的41812366納稅服務熱線將于2月3日工作時間一如既往為您提供咨詢。
提醒二:請您盡量在網上辦稅
由于疫情防控期所有窗口2月9日前暫停線下辦理業務,建議您盡量選擇在線辦理涉稅(費)事項。你可以登錄重慶市電子稅務局,通過“我要辦稅”“我要查詢”“互動中心”“公眾服務”等辦理。如果您需要咨詢電子稅務局操作相關問題,請在工作時間撥打88812366服務熱線。
提醒三:如果您通過以上渠道還不能辦理,我們將為您提供以下補償方式應急
1.電話容缺辦理。密碼重置、變更登記、涉稅查詢、注銷預檢、外管證延期、稅費種認定、三方協議扣款等簡單業務辦稅人員請撥打41812366納服熱線先行辦理,后補充資料。
2.預約現場辦理。撥打41812366預約或是登錄“重慶市電子稅務局—預約辦稅—線下預約”,我們的“黨員應急團隊”將為您預約線下辦理,但請您務必佩戴好口罩,配合做好防控措施。
3.電子郵件辦理。將辦理業務所需資料(蓋章拍照)及聯系方式發送到郵箱:2134996317@qq.com。也可申請加入納稅服務QQ群:659190827咨詢辦理。
我們將盡量通過“非接觸式”途徑,為您提供優質便捷的服務。璧山稅務將與您一起攜手共同戰勝疫情,感謝您的理解和支持!
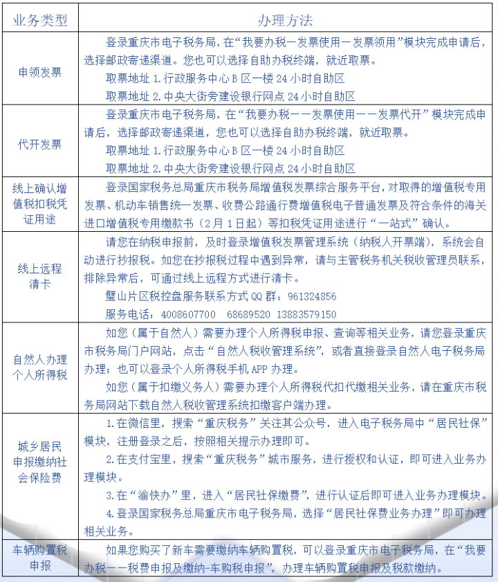
常見涉稅業務線上辦理一覽表
